Best WP28M36SB - Manuels

Hotte de cuisine Best WP28M36SB - Manuel d'utilisation en ligne au format PDF.

1 Page 1
2 Page 2
3 Page 3
4 Page 4
5 Page 5
6 Page 6
7 Page 7
8 Page 8
9 Page 9
10 Page 10
11 Page 11
12 Page 12
13 Page 13
14 Page 14
15 Page 15
16 Page 16
17 Page 17
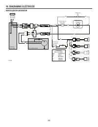
18 Page 18
19 Page 19

Résumé

Page 1 - CONÇUE UNIQUEMENT POUR LA CUISSON DOMESTIQUE; INSTALLATEUR : LAISSER CE GUIDE AU PROPRIÉTAIRE.; LIRE ET CONSERVER CES DIRECTIVES; GUIDE D’INSTALLATION

CONÇUE UNIQUEMENT POUR LA CUISSON DOMESTIQUE INSTALLATEUR : LAISSER CE GUIDE AU PROPRIÉTAIRE. PROPRIÉTAIRE : DIRECTIVES D’UTILISATION ET D’ENTRETIEN EN PAGES 27 ET 28. LIRE ET CONSERVER CES DIRECTIVES BEST; Hartford, Wisconsin www.BestRangeHoods.com 800-558-1711BEST; Drummondville, QC, Canada www.Be...

Page 3 - - SYSTÈME DE HOTTE DE CUISINIÈRE

19 HL0170 M ODÈLE 441 (C APUCHON MURAL 10 PO ROND ) M ODÈLE 643 (C APUCHON MURAL DE 8 PO ROND ) M ODÈLE 421 (V OLET VERTICAL EN LIGNE DE 10 PO ROND INCLUS AVEC LE VENTILATEUR / PLAQUE VENTILATEUR I Q12 ET P12) M ODÈLE 437 (C APUCHON DE TOIT À HAUT RENDEMENT ) A DAPTATEUR / VOLET DE 8 PO ROND ( INCLU...

Page 4 - HOTTE SÉRIE WP28M

20 HL0152 M ODÈLE 643 (C APUCHON MURAL DE 8 PO ROND ) M ODÈLE 418 (C OUDE AJUSTABLE DE 10 PO ROND , OPTIONNEL ) M ODÈLE 410 (C ONDUIT DE 10 PO ROND , SECTIONS DE 2 PI ) M ODÈLE 441 (C APUCHON MURAL 10 PO ROND ) M ODÈLE ILB9 (800 PI 3/ MIN OU ILB11 (1100 PI 3/ MIN ) VENTILATEUR EN LIGNE ( INCLUANT 2 ...

Best Hottes de cuisine Manuels