Page 5 - MANUEL DE L’USAGER ET INSTRUCTIONS D’OPÉRATION; RADIATEUR DE CONSTRUCTION AU GAZ PROPANE; MISES EN GARDE GÉNÉRALES; D’UNE EXPLOSION, DE B R Û L U R E S , D ‘ A S P H Y X I E , D’EMPOISONNEMENT AU; REMARQUE À L’INTENTION DU CLIENT :; RADIATEUR DE CONSTRUCTION; Une ventilation adéquate est nécessaire.
C US Des questions, des problèmes, des pièces manquantes? Avant de retourner l’article au détaillant, appelez notre service à la clientèle au 1 877 447 4768, entre 8 h 30 et 16 h 30 (HNC), du lundi au vendredi, ou écrivez-nous à [email protected] www.ghpgroupinc.com MANUEL DE L’USAGER ET INSTRUCTION...
Page 6 - TABLE DES MATIÈRES; RISQUE D’INCENDIE, DE BRÛLURES, INHALATION ET; AVERTISSEMENT!: CHAUFFE-CONSTRUCTION NE SONT PAS UTILISÈS; AVERTISSEMENT; NE LAISSEZ JAMAIS L’APPAREIL DE; Ce produit et les combustibles utilisés pour le faire
1 RADIATEUR DE CONSTRUCTION AU GAZ PROPANE Introduction et caractéristiques . . . . . . . . . . . . . . . . . . . . . . . . . . . . . . . . . . . . . . . . . . . . . 2 - 3 • Instructions de sûreté générales . . . . . . . . . . . . . . . . . . . . . . . . . . . . . . . . . . . . . . . . . . . . . . ....
Page 7 - VEUILLEZ CONSULTER; RADIATEUR DE CONSTRUCTION AU GAZ PROPANE À AIR FORCÉ DYNA-GLO; VEUILLEZ LIRE ATTENTIVEMENT ET ENTIÈREMENT CE MANUEL DE; : Ne pas utiliser avec un réseau de gaines.; Risque lié à la qualité de l’air; Safety Requirements for Temporary and Portable
2 RADIATEUR DE CONSTRUCTION AU GAZ PROPANE TABLE DES MATIÈRES NE LAISSEZ JAMAIS L’APPAREIL DE CHAUFFAGE ALLUMÉ SANS SURVEILLANCE! L’appareil de chauffage est conçu et approuvé pour être utilisé comme radiateur de construction en vertu de la norme ANSI Z83.7 CSA 2.14. Il est difficile de prévoir tout...
Page 8 - CARACTÉRISTIQUES
3 RADIATEUR DE CONSTRUCTION AU GAZ PROPANE CARACTÉRISTIQUES NE LAISSEZ JAMAIS L’APPAREIL DE CHAUFFAGE ALLUMÉ SANS SURVEILLANCE! États-Unis – Concentration maximale admissible pour une exposition de 8 heures (OSHA 29 CFR 1926.55 App A) CO 50 ppm CO 2 5000 ppm NO 2 États-Unis – Valeur maximale (limite...
Page 9 - • Portable, stable et entièrement assemblé; CONSIGNES DE SÉCURITÉ GÉNÉRALES
4 RADIATEUR DE CONSTRUCTION AU GAZ PROPANE Les accidents sont toujours tragiques, surtout parce que bon nombre d’entre eux pourraient être évités avec un peu d’attention et de jugement. Il existe quelques bonnes pratiques de base que vous devez suivre pour une utilisation sécuritaire de votre radiat...
Page 10 - DÉBALLAGE; Retirez l’appareil de chauffage de la boîte.; Réglementation et de Tuyaux de; Outils nécessaires Pour L’assemblée:
5 RADIATEUR DE CONSTRUCTION AU GAZ PROPANE DÉBALLAGE 1. Retirez l’appareil de chauffage de la boîte. 2. Retirez tout emballage de protection appliqué au radiateur pour l’expédition. 3. Conservez les cartons et matériaux d’emballage jusqu’à ce que l’appareil soit mis en marche et que son bon état de ...
Page 11 - INFORMATION SUR LA TAILLE * CAPACITÉ DES BONBONNES DE GAZ PROPANE; • Un collier pour protéger la valve de gaz propane.
6 RADIATEUR DE CONSTRUCTION AU GAZ PROPANE INFORMATION SUR LA TAILLE * CAPACITÉ DES BONBONNES DE GAZ PROPANE Le tableau ci-dessous indique le nombre et le format des bouteilles de gaz propane nécessaires pour faire fonctionner ce radiateur. *À des températures inférieures, une quantité moindre de ga...
Page 12 - INSTALLATION À LA BOUTEILLE DE GAZ PROPANE; dispositif de raccord fourni avec le tuyau et le régulateur.; REMPLISSAGE DE LA BOUTEILLE DE GAZ PROPANE; est déconnecté du réservoir.; PLe nettoyage et le remplissage des bouteilles de gaz de propane; régulateur fourni avec l’appareil.
7 RADIATEUR DE CONSTRUCTION AU GAZ PROPANE INSTALLATION À LA BOUTEILLE DE GAZ PROPANE IMPORTANT: Vous devez utiliser une bouteille de gaz propane (pétrole liquéfié) qui est compatible avec le dispositif de raccord fourni avec le tuyau et le régulateur. REMPLISSAGE DE LA BOUTEILLE DE GAZ PROPANE REMP...
Page 13 - SÉCURITÉ RELATIVE AU PROPANE; UN GARAGE NI TOUT AUTRE ESPACE CLOS.; VÉRIFICATION DE FUITES
8 RADIATEUR DE CONSTRUCTION AU GAZ PROPANE REMPLISSAGE DE LA BOUTEILLE DE GAZ PROPANE • Placez la valve du robinet de gaz du radiateur et celle de la bouteille de gaz propane à la position D’ARRÊT. • La vanne du réservoir de propane équipée de l’ancienne installation possède un FILETAGE RENVERSÉ. To...
Page 14 - DIRECTIVES D’ARRÊT; blessures ou entraîner des dommages matériels.; VÉRIFIEZ L’ALLUMAGE DU RADIATEUR; vérifier les fuites de gaz.; RANGEMENT; l’entrée et la sortie de la ventilation et de l’air de combustion.
9 RADIATEUR DE CONSTRUCTION AU GAZ PROPANE DIRECTIVES D’ARRÊT AVERTISSEMENT : Le moteur et le ventilateur doivent être en marche avant l’allumage, pendant le fonctionnement de l’appareil et à l’arrêt, afin de prévenir une extinction accidentelle qui pourrait causer des blessures ou entraîner des dom...
Page 15 - PIÈCES DE RECHANGE
10 RADIATEUR DE CONSTRUCTION AU GAZ PROPANE PIÈCES DE RECHANGE AVERTISSEMENT: Utiliser uniquement des pièces de rechange d’origine. Ce radiateur doit utiliser des pieces d’un modèle particulier. Ne pas substituer ou utiliser des pièces génériques. L’utilisation des pièces de rechange inappro- priées...
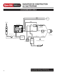
Page 16 - DIAGRAMME DES CÂBLE
11 RADIATEUR DE CONSTRUCTION AU GAZ PROPANE DIAGRAMME DES CÂBLE NE LAISSEZ JAMAIS L’APPAREIL DE CHAUFFAGE ALLUMÉ SANS SURVEILLANCE! Power Cord Motor Fuse (3A/125V) White Black Green Green Spark Module Black Black Micro Switch Black Ignitor On-Off Switch Yellow Blue Valve Thermal Switch Yellow Thermo...
Page 17 - MODÈLE; DÉTAIL ILLUSTRÉ DES PIÈCES D’UN APPAREIL DE CHAUFFAGE À
MODÈLE : FA60 Séries 12 RADIATEUR DE CONSTRUCTION AU GAZ PROPANE DÉTAIL ILLUSTRÉ DES PIÈCES D’UN APPAREIL DE CHAUFFAGE À GAZ PROPANE POUR LA CONSTRUCTION NE LAISSEZ JAMAIS L’APPAREIL DE CHAUFFAGE ALLUMÉ SANS SURVEILLANCE! FA60Q 爆炸图 12 14 15 16 17 18 19 20 22 21 23 24 26 25 1 2 3 4 5 6 7 8 9 10 11 27...
Page 18 - LISTE DES PIÈCES DE RECHANGE
Article No. DESCRIPTION QTÉ NUMERO DE PIÈCE 1 Coque extérieure 1 FA60Q-01 2 Coque intérieure 1 FA60Q-02 3 Chapeau de brûleur 1 FA60Q-05 4 Brûleur 1 FA60Q-06 5 Thermocouple 1 FA60Q-16 6 Électrode d’allumage 1 FA60-04 7 Poignée (noire) 1 FA40-10(B) 8 Moteur silencieux 1 FA60Q-20 9 Support du moteur 1 ...
Page 21 - GARANTIE
GARANTIE GARANTIE RESTREINTE: Cette garantie est offerte au premier acheteur du radiateur à air pulsé / rechaud rayonnant / radiateur à convection. Cette garantie couvre les défauts de fabrication et de matériel pendant une année (1) à compter de la date de vente au détail (garantie à vie pour la bu...