Page 3 - SAVE THESE INSTRUCTIONS; READ INSTRUCTIONS CAREFULLY:
If you have questions or comments, contact us. Pour toute question ou tout commentaire, nous contacter. Llámenos si tiene alguna pregunta o comentario. 855-805-5745 • www.dewalt.com INSTRUCTION MANUALGUIDE DE’UTILISATIONMANUAL DE INSTRUCCIONES SAVE THESE INSTRUCTIONS CONSERVEZ CES INSTRUCTIONSGUARDE...
Page 4 - Français; AVERTISSEMENT GÉNÉRAL DE DANGER:
Français 2 AVERTISSEMENT: NON CONÇU POUR ÊTRE UTILISÉ DANS UNE HABITATION OU UN VÉHICULE RÉCRÉATIF. AVERTISSEMENT GÉNÉRAL DE DANGER: LE NON-RESPECT DES MESURES DE PRÉVENTION ET INSTRUCTIONS FOURNIES AVEC CET APPAREIL DE CHAUFFAGE RISQUE DE CAUSER LA MORT, DES BLESSURES GRAVES ET DES DOMMAGES OU DES ...
Page 5 - TABLE DES MATIÈRES; Spécifications; AVERTISSEMENT RELATIF AUX MODÈLES DXH50KTHC ET DXH75KTHC
3 Français TABLE DES MATIÈRES AVERTISSEMENTS 2 SPÉCIFICATIONS DE CHAUFFAGE 3 PRÉCAUTIONS DE FONCTIONNEMENT ET DE SÉCURITÉ 4 INSTRUCTIONS D’ÉCLAIRAGE ET D’EXPLOITATION 5 ENTRETIEN 5 VUE ÉCLATÉE ET LISTE DES PIÈCES 8 SCHÉMA DE CÂBLAGE 11 Modèles DXH50KTHC DXH75KTHC DXH135KTHC DXH175KTHC DXH210KTHC Tau...
Page 6 - Précautions Liées au Fonctionnement; Déballage
Français 4 Précautions Liées au Fonctionnement Cet appareil de chauffage à air pulsé et à feu direct fonctionne au kérosène. Il est destiné principalement à chauffer temporairement des édifices en construction, en rénovation ou en réparation. Le fonctionnement à feu direct de cet appareil signifie q...
Page 7 - Entretien et Entreposage; Réglage pression vis
5 Français 5. Insérez l’essieu partiellement assemblé dans le cadre de support des roues.6. Insérez un séparateur sur l’essieu jusqu’à côté du support de roue.7. Insérez la roue sur l’essieu, puis la grande rondelle et fixez-les en place avec l’autre goupille fendue. 8. Installez les capuchons sur l...
Page 8 - POUR RÉGLER LA PRESSION; Programme Quotidien
Français 6 POUR RÉGLER LA PRESSION 1. Remplissez le réservoir.2. Démarrez l’appareil.3. Repérez la vis du régulateur de pression de combustible. Cette vis est située à l’arrière, sous le couvercle du boîtier de filtre à air (à environ 2 po à partir de la gauche et 1 po à partir du haut). 4. Retirer...
Page 9 - Entreposage; Circuit ouvert d’interrupteur de limite élevée
7 Français Entreposage Entreposez l’appareil de chauffage dans un endroit sec exempt de vapeurs et de poussières.À la fin de chaque saison, nettoyez l’appareil de chauffage tel qu’indiqué dans la section ENTRETIEN. Rincez et vidangez le réservoir à l’aide de combustible propre. Le fabricant recomman...
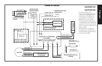
Page 13 - SCHÉMA DE CÂBLAGE
11 Français SCHÉMA DE CÂBLAGE DXH50KTHCDXH75KTHC La liste des pièces et le schéma de câblage présentent l’appareil de chauffage tel qu’il a été construit. N’utilisez pas un appareil de chauffage qui diffère de ce qui est illustré. Le rendement de l’appareil de chauffage dépend du réglage de la press...
Page 15 - GUIDE DE’UTILISATION; Appareil de chauffage à air pulsé au Kérosène; Avertissement; du problème dans toutes vos communications.; GARANTIE LIMITÉE
13 Français GUIDE DE’UTILISATION Appareil de chauffage à air pulsé au Kérosène DXH50KTHCDXH75KTHCDXH135KTHCDXH175KTHCDXH210KTHC Avertissement UTILISER UNIQUEMENT LES PIÈCES DE RECHANGE D’ORIGINE DU FABRICANT. L’UTILISATION D’AUTRES PIÈCES PEUT CAUSER DES BLESSURES OU LA MORT. LES PIÈCES DE RECHANGE ...