Page 4 - Inspection avant livraison et
Table des matières Certificats de conformité......................................... 60Introduction............................................................. 60Sécurité................................................................... 64Fonctionnement...............................................
Page 5 - Présentation de l’appareil; Symboles figurant sur le produit
Présentation de l’appareil 5 6 6 12 2 3 1 19 4 8 9 10 11 18 3 15 16 14 13 17 7 1. Porte-accessoires2. Réservoir de carburant3. Réglage de la suspension du siège4. Réglage de la hauteur de coupe5. Levier de commande gauche6. Commandes d’alignement7. Fusibles8. Pédale du frein de stationnement9. Couve...
Page 7 - Commandes de direction; Contrôle de présence de l’opérateur
Phares. Appuyer sur le bouton de prise de force. Démarrer le moteur. Avertissement! L’acide de la batterie est corro- sif, explosif et inflamma- ble. Garder les parties du corps à l’écart des piè- ces en rotation. yyyywwxxxx La plaque signalétique indique le numéro de sé- rie où yyyy représente l’an...
Page 8 - Sécurité; Définitions relatives à la sécurité
• Tirer le bouton de prise de force vers l’extérieur pour engager l’entraînement des lames de l’unité de coupe ou de tout autre équipement. • Appuyer sur le bouton de prise de force pour désengager l’entraînement des lames de l’unité de coupe ou de tout autre équipement. Compteur horaire Le produit ...
Page 9 - Consignes générales de sécurité; Consignes de sécurité relatives aux enfants
Remarque : Utilisé pour donner des renseignements plus détaillés qui sont nécessaires dans une situation donnée. Consignes générales de sécurité AVERTISSEMENT : Lire les consignes d’avertissement qui suivent avant d’utiliser le produit. AVERTISSEMENT : Le non- respect des pratiques d’utilisation peu...
Page 10 - Consignes de sécurité relatives au travail
• L’American Ancrable of Pediatrics recommande que les enfants soient âgés d’au mois 16 ans avant de conduire la tondeuse. • Ne jamais transporter d'enfants même lorsque les lames sont immobilisées. Ils pourraient tomber et se blesser gravement ou interférer avec l’utilisation sécuritaire du produit...
Page 12 - Sécurité – carburant
Conditions de fonctionnementLes conditions suivantes sont nécessaires pour démarrer le moteur :• Les leviers de commande sont à la position de stationnement. • Le frein de stationnement est serré.• L’entraînement des lames est désengagé.Le moteur doit s’arrêter dans les situations suivantes :• Le fr...
Page 13 - Consignes de sécurité pour
• Ne pas entreposer le produit ou le bidon d’essence ou encore faire le plein à proximité d’une flamme nue, d’étincelles, d’une veilleuse comme on en trouve dans un chauffe-eau ou dans tout autre appareil similaire. • Si du carburant se déverse sur les vêtements, changer immédiatement de vêtement. •...
Page 14 - Fonctionnement
à l’écart des trous de goupilles et des gicleurs qui projettent du fluide sous haute pression. En cas de fuite, faire réparer immédiatement le produit par un technicien qualifié. AVERTISSEMENT : Les gaz d’échappement du moteur contiennent du monoxyde de carbone, un gaz inodore, toxique et très dange...
Page 19 - Entretien; Calendrier d’entretien pour l’opérateur
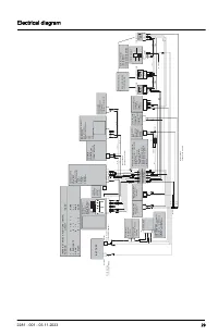
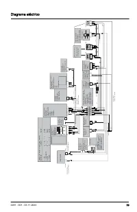
Entretien Introduction AVERTISSEMENT : Avant de procéder à l’entretien, lire et bien comprendre le chapitre sur la sécurité. Calendrier d'entretien * = Les directives ne sont pas décrites dans ce manuel de l’opérateur. X = Les directives sont décrites dans ce manuel de l’opérateur.O = Consulter le m...
Page 22 - Pour retirer les câbles de démarrage; Retrait et installation de la batterie
MISE EN GARDE : Ne pas utiliser la batterie du produit pour démarrer d’autres véhicules. 1. Raccorder une extrémité du câble rouge à la borne POSITIVE (+) de la batterie sur la batterie faible (A). B A C D 2. Raccorder l’autre extrémité du câble rouge à la borne POSITIVE (+) de la batterie sur la ba...
Page 26 - Lubrification, généralités; Dépannage; Annexe sur le dépannage
1. Garer le produit sur un sol plat et arrêter le moteur. 2. Engager le frein de stationnement. Se reporter à Engagement et désengagement du frein de stationnement à la page 71. 3. Retirer toute saleté autour du bouchon du réservoir d’huile. 4. Retirer le bouchon du réservoir d’huile et la jauge d’h...
Page 28 - Transport, entreposage et mise au rebut; Transport
Problème Causes Le produit se déplace lentement, à une vitesse irrégulière ou pas du tout. Les tringleries de dérivation sont engagées. La courroie d’entraînement de la transmission est lâche ou en- dommagée. Il y a de l’air dans le circuit hydraulique. L’entraînement des lames ne s’engage pas. La c...
Page 29 - Mise au rebut
peut provoquer le durcissement des pièces en caoutchouc sensibles. Ajouter un stabilisateur au carburant du réservoir ou dans le récipient utilisé pour le remisage. Utiliser toujours les proportions de mélange indiquées par le fabricant. Ajouter le stabilisateur et faire tourner le moteur pendant au...
Page 30 - Données techniques; Caractéristiques techniques
Données techniques Caractéristiques techniques Xcite ™ Z345 Moteur Marque/modèle Kohler/KT735 Puissance nominale du moteur, ch/kW 31 24/17,9 Cylindrée, cm 3 725 Régime maximal du moteur, tr/min 3 600 ± 75 Carburant, indice d’octane min. sans plomb, 10 % d’éthanol max., 15 % de MTBE max. 87 AKI/91 RO...
Page 31 - Temps de charge de batterie
Xcite ™ Z345 Nombre de lames 3 Longueur de lame, po/cm 21/53 Engagement de la lame Embrayage Ogura Productivité, acres/h / m 2 /h 3,48 / 14083 Pneus Pression des pneus avant – kPa/lb-po2/bar 103/15/1 Pression des pneus arrière – kPa/lb-po2/bar 103/15/1 Pneus avant, po 13 x 6,5-6 Pneus arrière, pneum...