Elica ELI142S2 - Manuel d'utilisation

Elica ELI142S2

Hotte de cuisine Elica ELI142S2 - Manuel d'utilisation, à lire gratuitement en ligne au format PDF. Nous espérons que cela vous aidera à résoudre toutes les questions que vous pourriez avoir. Si vous avez encore des questions, contactez-nous via le formulaire de contact.

1 Page 1
2 Page 2
3 Page 3
4 Page 4
5 Page 5
6 Page 6
7 Page 7
8 Page 8
9 Page 9
10 Page 10
11 Page 11
12 Page 12
13 Page 13
14 Page 14
15 Page 15
16 Page 16
17 Page 17
18 Page 18
Page: / 18

Table des matières:

  • Page 2 – FRANÇAIS; APPROUVÉ POUR LES APPAREILS DE TYPE RÉSIDENTIEL; VEUILLEZ LIRE CES INSTRUCTIONS AU COMPLET AVANT DE COMMENCER.
  • Page 3 – AVIS DE SÉCURITÉ IMPORTANT
  • Page 4 – EXIGENCES D ́INSTALLATION; Outils nécessaires
  • Page 5 – Exigences d’emplacement; Installation dans une résidence mobile; Dimension du produit; Pour un fonctionnement efficace et silencieux :
  • Page 6 – Spécifications électriques
  • Page 7 – INSTRUCTIONS D’INSTALLATION; Préparation de l’emplacement; Retirer le ventilateur de moteur interne de la hotte; A. Pour les modèles du hotte avec un seul moteur
  • Page 9 – AVERTISSEMENT; Installer le Système de
  • Page 10 – Préparation complète
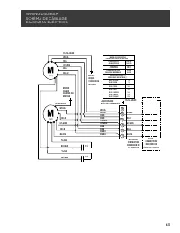
  • Page 11 – ATTENTION; Connexion électrique à l’intérieur du système de; Raccordement électrique à l’intérieur de la
  • Page 14 – GARANTIE DE DEUX ANS; POUR OBTENIR UN DEPANNAGE SOUS GARANTIE; QUI EST COUVERT; Demandez le service après-vente; Enregistrez votre produit sur; et obtenez une; de
Téléchargement du manuel

15

„Téléchargement du manuel“ signifie que vous devez attendre que le fichier soit complètement chargé avant de pouvoir le lire en ligne. Certains manuels sont très volumineux, et le temps de chargement dépend de la vitesse de votre connexion Internet.

Résumé

Page 2 - FRANÇAIS; APPROUVÉ POUR LES APPAREILS DE TYPE RÉSIDENTIEL; VEUILLEZ LIRE CES INSTRUCTIONS AU COMPLET AVANT DE COMMENCER.

16 FRANÇAIS Contents Avis de sécurité important.......................................................................................................................................................................................... 17Exigendes D´installation ..........................................

Page 3 - AVIS DE SÉCURITÉ IMPORTANT

17 I AVIS DE SÉCURITÉ IMPORTANT I ATTENTION UTILISER CET APPAREIL À DES FINS DE VENTILATION GÉNÉRALE SEULEMENT. NE PAS UTILISER CET APPAREIL POUR ÉVACUER DES MATÉRIAUX OU DES VAPEURS DANGEREUX OU EXPLOSIFS. I AVERTISSEMENT POUR RÉDUIRE LES RISQUES D’INCENDIE, DE CHOC ÉLECTRIQUE ET DE BLESSURE, RESPE...

Page 4 - EXIGENCES D ́INSTALLATION; Outils nécessaires

18 EXIGENCES D´INSTALLATION Outils et pièces Rassembler les outils et composants nécessaires avant d’entreprendre l’installation. Lire et observer les instructions fournies avec chacun des outils de la liste ci-dessous. Outils nécessaires • Perceuse• Foret de 1¼” (3 cm)• Foret de ³⁄₁₆” (0,5 cm)• Cra...

Autres modèles de hottes de cuisine Elica

Tous les hottes de cuisine Elica