Craftsman CMXEHAO80FAK - Manuel d'utilisation

Craftsman CMXEHAO80FAK

Chauffage de chantier Craftsman CMXEHAO80FAK - Manuel d'utilisation, à lire gratuitement en ligne au format PDF. Nous espérons que cela vous aidera à résoudre toutes les questions que vous pourriez avoir. Si vous avez encore des questions, contactez-nous via le formulaire de contact.

1 Page 1
2 Page 2
3 Page 3
4 Page 4
5 Page 5
6 Page 6
7 Page 7
8 Page 8
9 Page 9
Page: / 9
Téléchargement du manuel

CET APPAREIL DE CHAUFFAGE PORTATIF N’EST PAS VENTILÉ. IL UTILISE L’OXYGÈNE DE L’AIR AMBIANT. UNE CIR-

CULATION D’AIR ADÉQUATE DOIT ÊTRE ASSURÉE POUR LA COMBUSTION ET LA VENTILATION. VOIR PAGE 3.

CMXEHAO80FAK

1-855-669-3027 WWW.CRAFTSMAN.COM

AVERTISSEMENT

:

Le non-respect des instructions, telles qu’indiquées dans le présent guide, risque d’entraîner

une explosion ou un incendie entraînant des dommages matériels ou des blessures graves, voire mortelles.

• N’entreposez pas et n’utilisez pas d’essence ou d’autres liquides ou vapeurs inflammables à prox-

imité de ce type d’appareil.

• L’entretien doit être effectué par un fournisseur de services d’entretien qualifié.

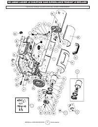
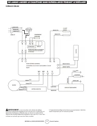
NE JAMAIS LAISSER LE CHAUFFAGE SANS SURVEILLANCE PENDANT LE BRÛLAGE!

NE JAMAIS LAISSER LE CHAUFFAGE SANS SURVEILLANCE PENDANT LE BRÛLAGE!

NE JAMAIS LAISSER LE CHAUFFAGE SANS SURVEILLANCE PENDANT LE BRÛLAGE!

KEROSENE/DIESEL FORCED-AIR HEATER
QUEROSENO/DIESEL CALENTADOR DE AIRE FORZADO
CHAUFFE-AIR À FORCE KÉROSÈNE / DIESEL

INSTRUCTION MANUAL | MANUAL DE INSTRUCTIONES| GUIDE D’UTILISATION

IF YOU HAVE QUESTIONS OR COMMENTS, CONTACT US.

SI TIENE DUDAS O COMENTARIOS, CONTÁCTENOS.

POUR TOUTE QUESTION OU TOUT COMMENTAIRE, NOUS CONTACTER.

„Téléchargement du manuel“ signifie que vous devez attendre que le fichier soit complètement chargé avant de pouvoir le lire en ligne. Certains manuels sont très volumineux, et le temps de chargement dépend de la vitesse de votre connexion Internet.